订阅
My.GA
Video
简体中文
简体中文
English
日本語
韩语
页面文字:
缩小
标准
放大
首页
幸福企业
产品中心
产品应用
质量与环境
投资者关系
新闻中心
招贤纳士
关于固锝
样品申请
Application
产品应用
电源管理器模块
充电器
消费电子
微波炉
洗衣机
工业设备
智能电表
照明
LED灯
汽车电子
汽车电子
通讯设备
电话
在线提交问题
给固锝发送邮件
固锝销售网络
固锝产品咨询
86-512-68188888
86-512-66063666
首页
>
产品应用
>
消费电子
>
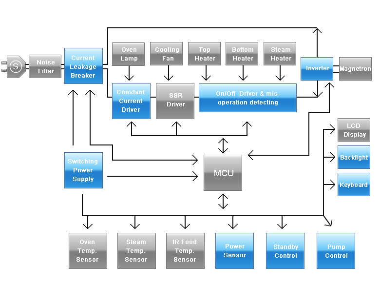
微波炉